beat365中文官方网站
首页
通知公告
学术信息
学院新闻
学院风采
学院概况
学院简介
历史沿革
治理架构
学院领导
办公职能
师资队伍
教授
副教授
讲师
学科建设
学科介绍
研究中心
学术成果
教学培养
教学管理
课程建设
教学获奖
党群工作
党建动态
工会活动
团学活动
学生工作
奖励资助
就业指导
学生服务
在线课程
联系我们
学科建设
学科介绍
研究中心
学术成果
学术成果
当前位置:
首页
学科建设
学术成果
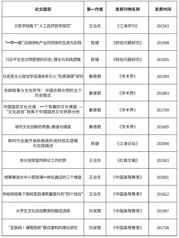
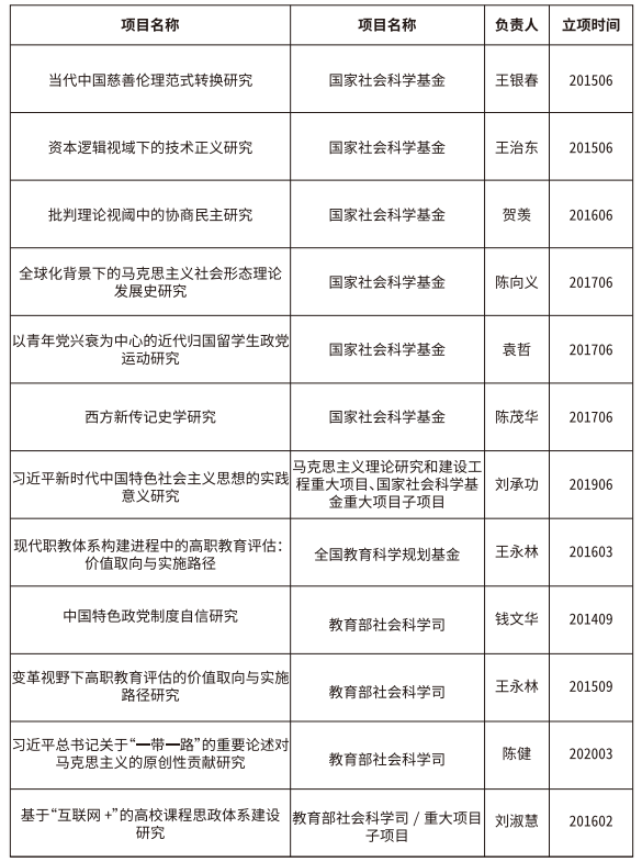
部分建设成果一览